中国债券发行主体信息数据


数据库信息简介

债券是政府、企业、银行等债务人为筹集资金,按照法定程序发行并向债权人承诺于指定日期还本付息的有价证券。债券购买者或投资者与发行者之间是一种债权债务关系,债券发行人即债务人,投资者(债券购买者)即债权人。债券发行市场根据发行主体的不同,债券类型可以分为:政府债券、金融债券、公司(企业)债券。债券作为一种债权债务凭证,与其他有价证券一样,也是一种虚拟资本,而非真实资本,它是经济运行中实际运用的真实资本的证书。
  近年来中国债券市场的发展速度十分之快,它在服务经济、提升融资比重、支持融资供给侧改革方面发挥了巨大的作用。据中国人民银行统计年报数据显示,我国债券市场规模稳步扩张,债券总发行量不断增长,2021年我国债券发行总量为61.38万亿元。
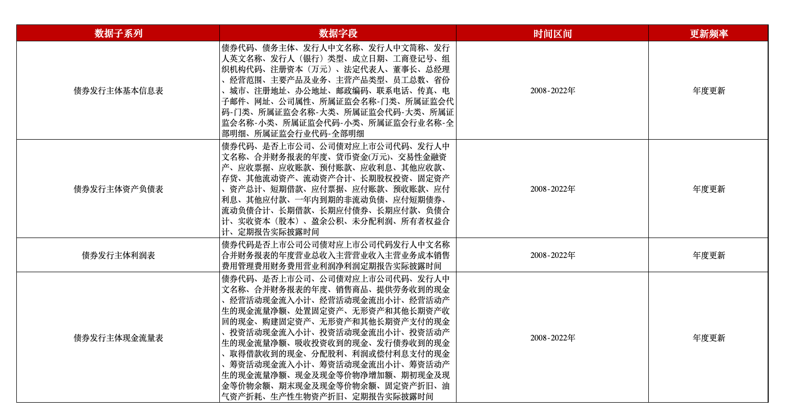
  债券市场的研究对于构建债券市场新格局具有重要意义。因此,本平台推出了中国债券发行主体信息数据,分为债券发行主体基本信息表、债券发行主体资产负债表、债券发行主体利润表、债券发行主体现金流量表,可以为研究资本市场问题提供数据基础。

数据库详情