A股上市公司股东信息数据


数据库信息简介

 据《上市公司信息披露管理办法》,上市公司作为信息披露义务人,应真实、准确、及时、完整地向市场公开依法及自愿披露的信息。这些公开披露的信息包含但不仅限于公司基本情况、主要会计数据和财务指标、股东持股情况、高管薪酬情况等。上市公司信息披露是政府监管、投资者行为的重要依据,行之有效的行政监管与市场监督相结合,形成了促进证券市场平稳、有序发展的双轨效应。
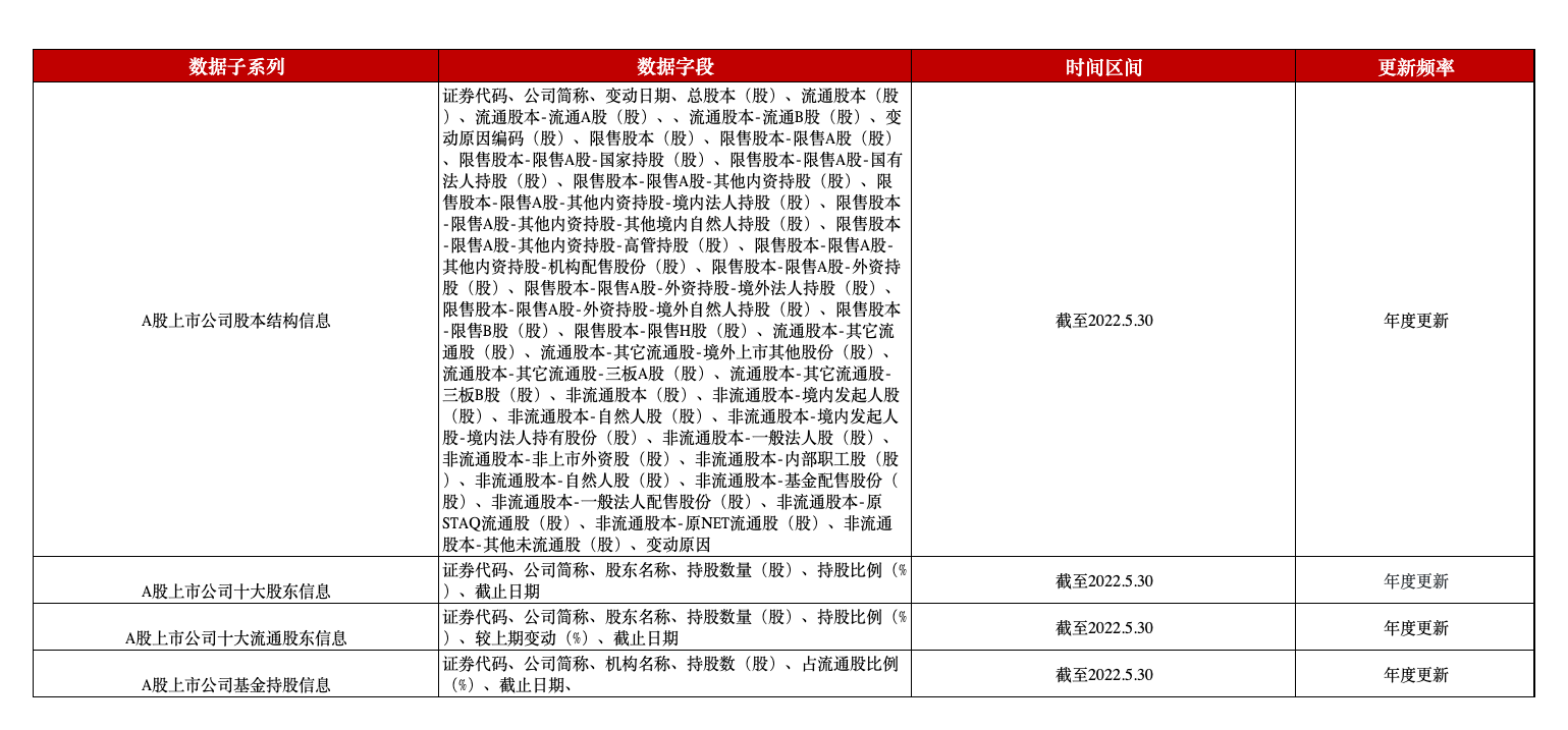
  本平台推出A股上市公司股东信息数据,展现了上市公司历年来股东的各方面信息,包含股本结构、十大股东、十大流通股东、基金持股等表格。

数据库详情